亨氏(中国)调味食品有限公司清洁生产水平评价方案公示

2023-09-28 分享到:

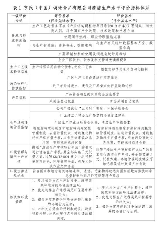
  本方案适用于亨氏(中国)调味食品有限公司清洁生产水平评价,生产食醋、焗豆、酱汁、酱油、蚝油、调味油、调味粉可作参考。

20240304160833977.png